龙8国际电子平台

中文 EN
首页
应用领域
智能家居
汽车 清洁能源 工控 电源 智能家居 安防 仪表 通讯

智能家居 家电生长越来越智能化、小型化、扁平化。 。。。。。现在电视机产品越做越薄 。。。。。,,,,,, ,半导体分立器件向扁平化偏向生长。 。。。。。龙8国际电子平台科技优化空调、TV等家电电路性能,,,,,,, ,例如整流回路可以实现将工频交流整流成直流高压的功效等。 。。。。。

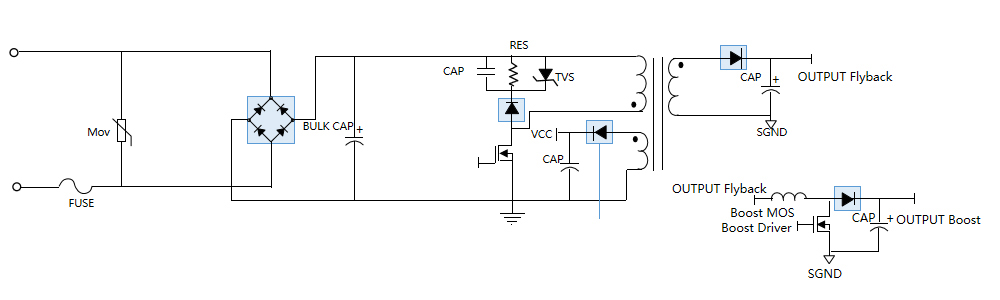
TV电源 45-75W ?

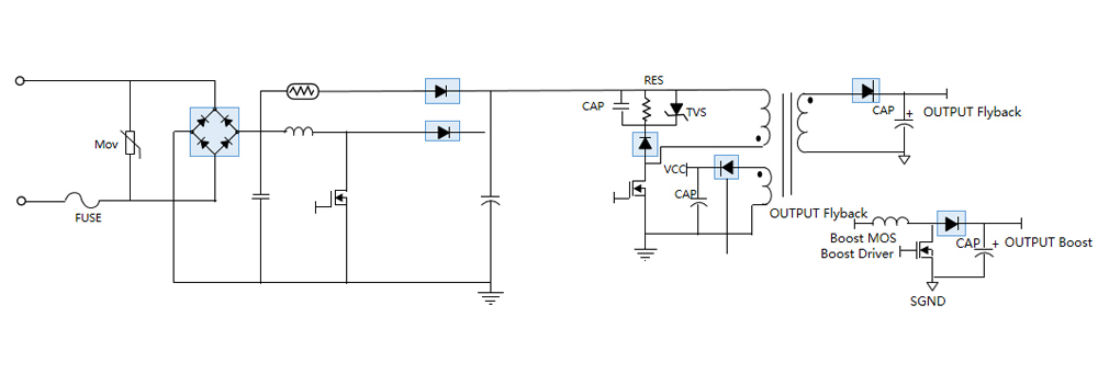
TV电源 75-100W ?

TV电源 100-300W ?

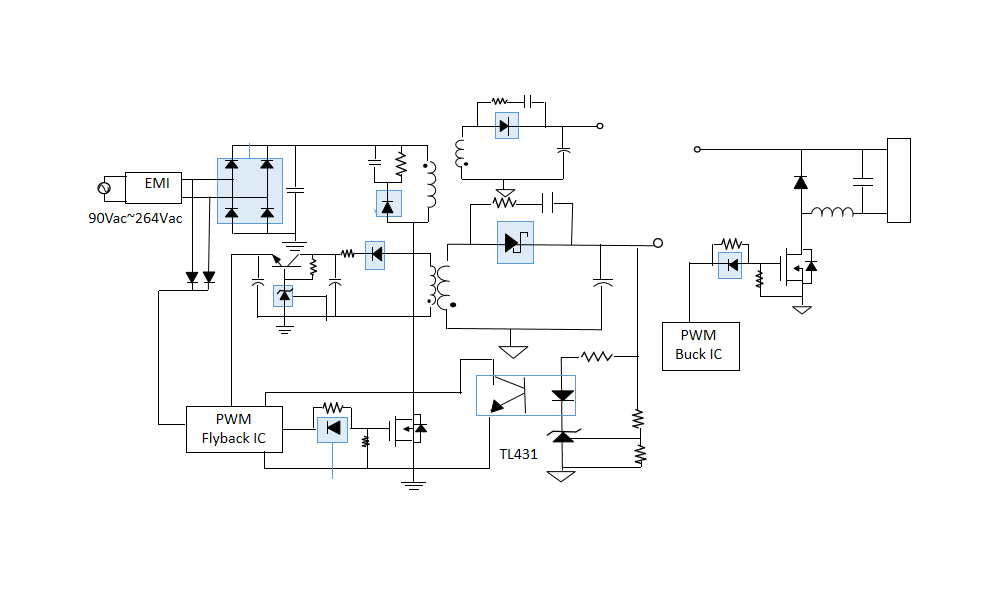
TV背光板 Flyback(Buck) ?

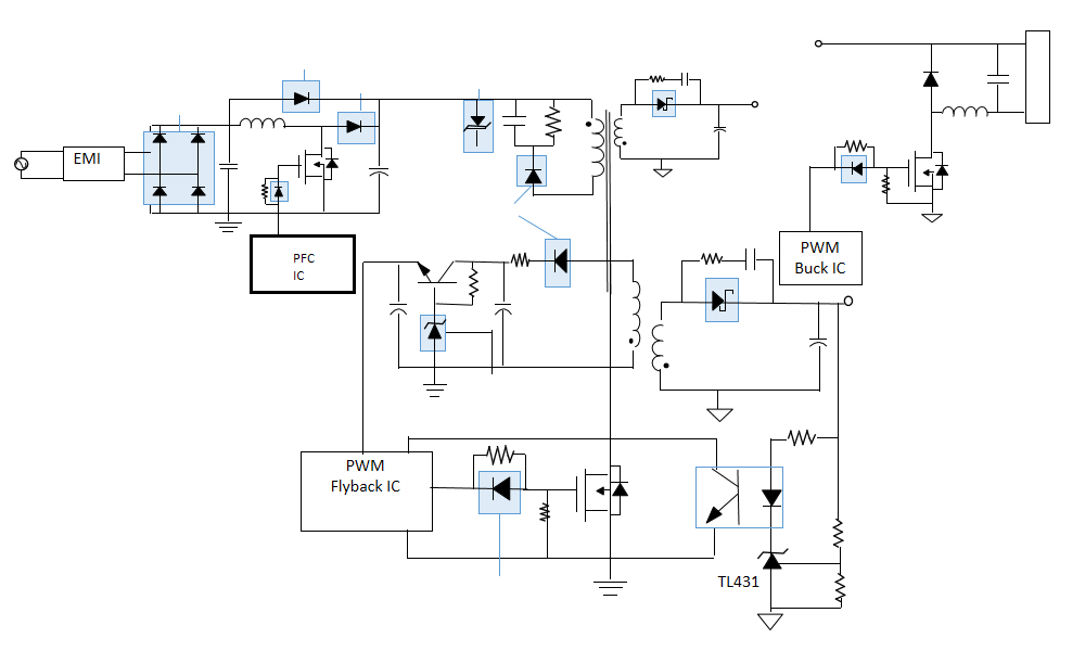
TV背光板-PFC+Flyback(Buck) ?

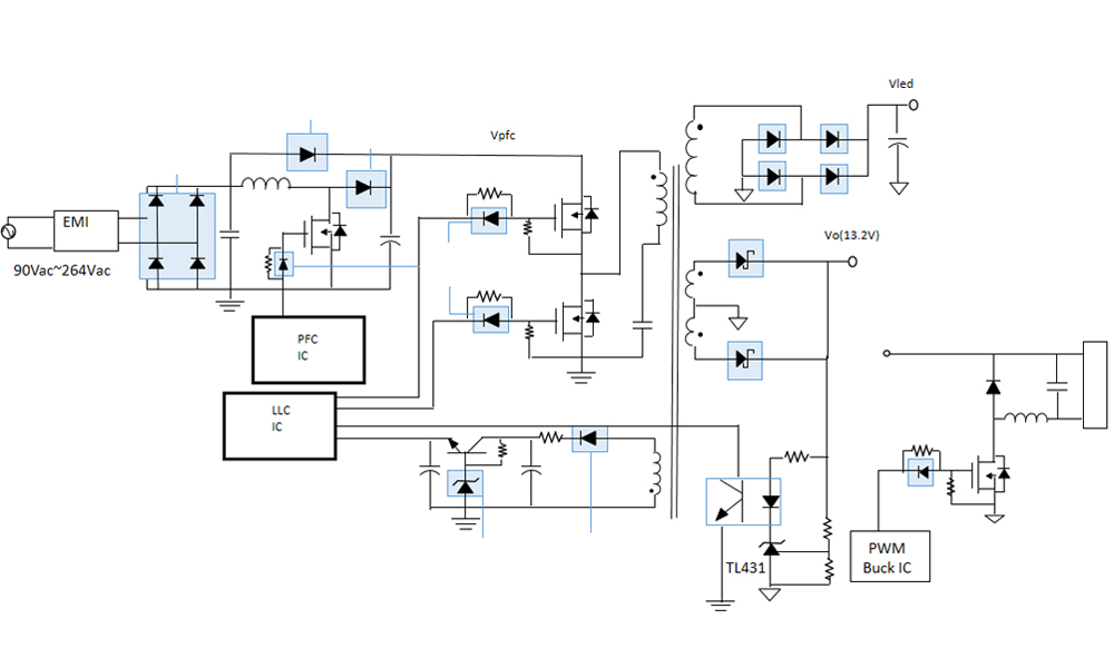
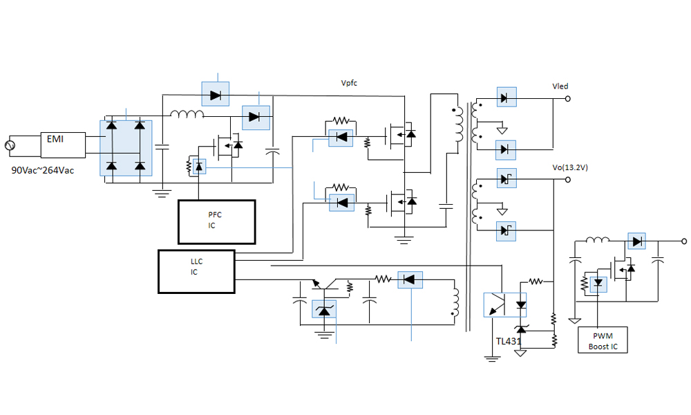
TV背光板-PFC+LLC(Boot) ?

TV背光板-PFC+LLC(Buck) ?

室内空调机 ?

室外空调机 ?

Privacy Cookies 本网站使用浏览器纪录 Cookies 来优化您的使用体验,,,,,,, ,相关信息请会见龙8国际电子平台执法声明与隐私声明。 。。。。。若是您选择继续浏览这个提醒,,,,,,, ,便体现您已接受我们网站的使用条款。 。。。。。

【网站地图】【sitemap】