龙8国际电子平台

中文 EN
首页
应用领域
电源
汽车 清洁能源 工控 电源 智能家居 安防 仪表 通讯

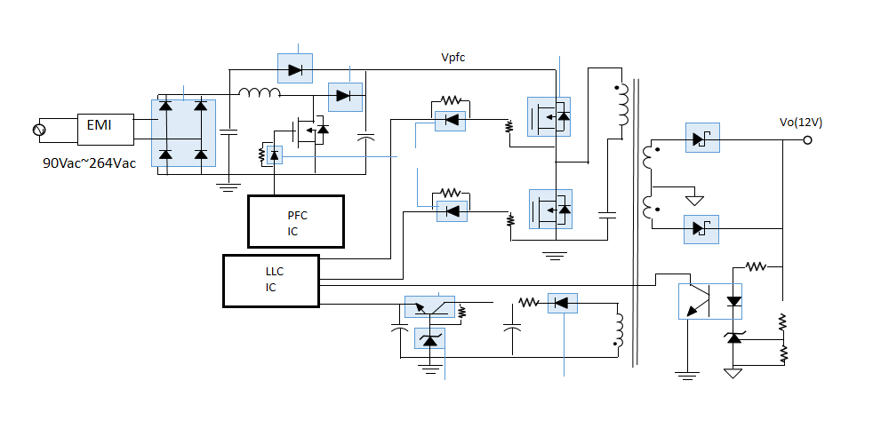
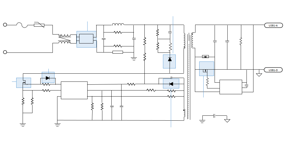
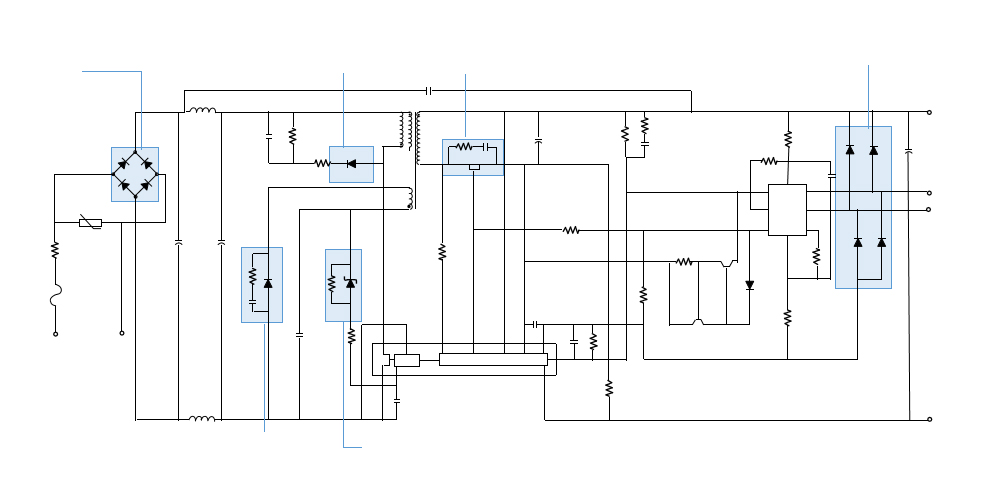
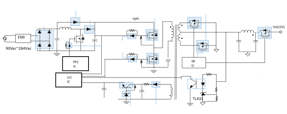
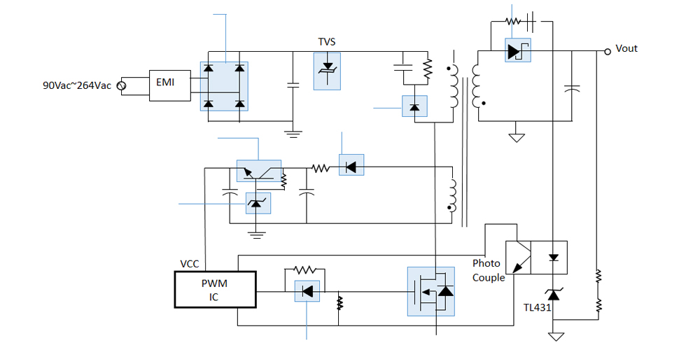
电源 电源产品生长的趋势是空间越来越小,,, ,,功率越来越大,,, ,,从而要求内部使用的分立器件也需要追随这样的趋势来迭代更新。。。。。。 。龙8国际电子平台科技捉住机缘,,, ,,乐成开发出整流桥、mosfet、快恢复二极管等产品,,, ,,并已经乐成量产上市,,, ,,在手机充电器、PC电源、服务器电源等领域获得普遍应用。。。。。。 。

18W 手机充电器 ?

24W 手机充电器 ?

条记本适配器 ?

PC电源 ?

服务器电源 ?

Privacy Cookies 本网站使用浏览器纪录 Cookies 来优化您的使用体验,,, ,,相关信息请会见龙8国际电子平台执法声明与隐私声明。。。。。。 。若是您选择继续浏览这个提醒,,, ,,便体现您已接受我们网站的使用条款。。。。。。 。

【网站地图】【sitemap】